18luck客户端
邮箱 网站地图

关于发布和实施《实验室和检验机构认可远程评审的应用说明》文件的通知

发布时间:2022-04-19      作者:院办      阅读

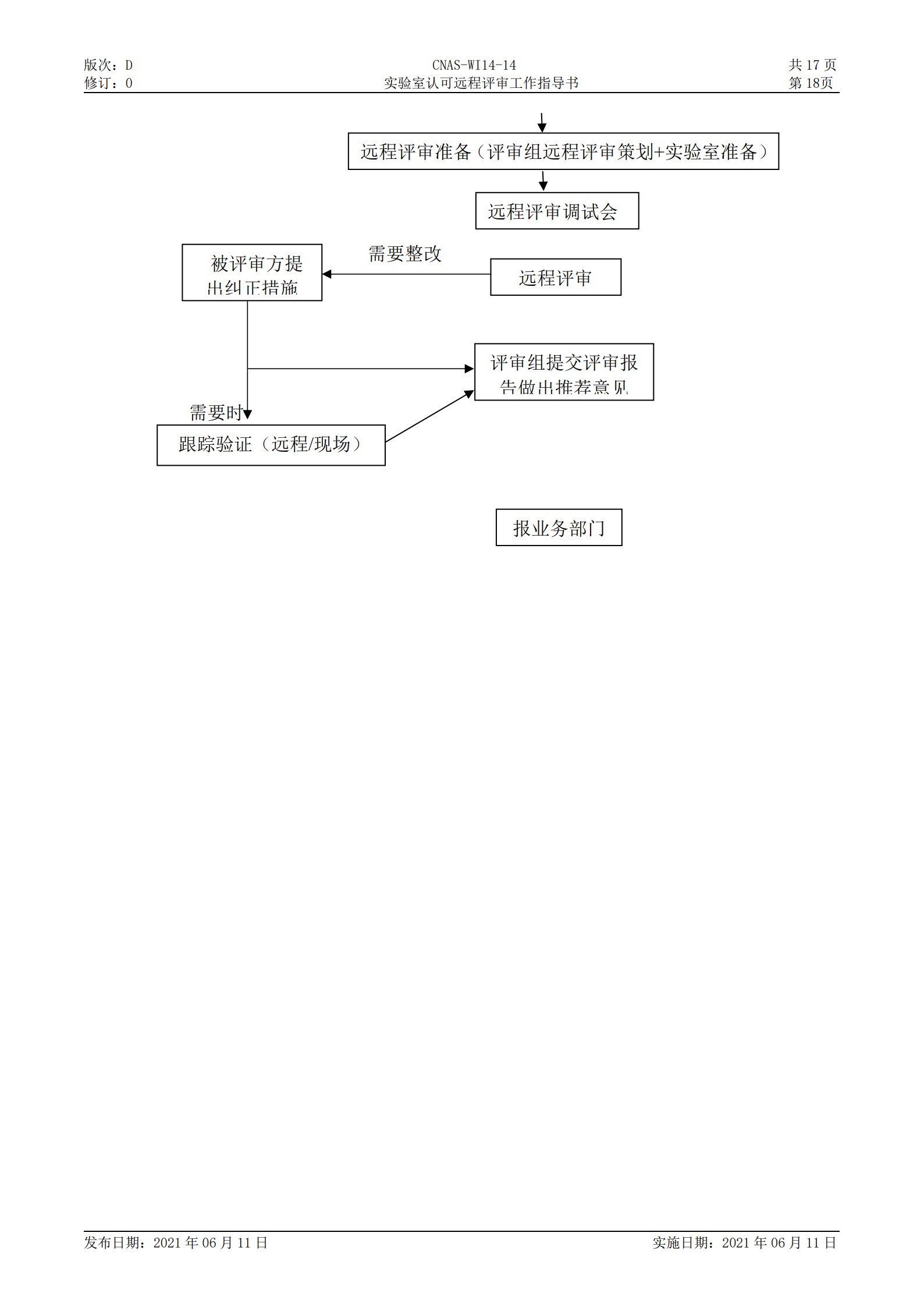
CNAS-WI14-14D0 实验室认可远程评审工作指导书_1.jpg

CNAS-WI14-14D0 实验室认可远程评审工作指导书_2.jpgCNAS-WI14-14D0 实验室认可远程评审工作指导书_3.jpg

CNAS-WI14-14D0 实验室认可远程评审工作指导书_5.jpgCNAS-WI14-14D0 实验室认可远程评审工作指导书_6.jpg

CNAS-WI14-14D0 实验室认可远程评审工作指导书_8.jpgCNAS-WI14-14D0 实验室认可远程评审工作指导书_9.jpgCNAS-WI14-14D0 实验室认可远程评审工作指导书_10.jpgCNAS-WI14-14D0 实验室认可远程评审工作指导书_11.jpgCNAS-WI14-14D0 实验室认可远程评审工作指导书_12.jpgCNAS-WI14-14D0 实验室认可远程评审工作指导书_13.jpgCNAS-WI14-14D0 实验室认可远程评审工作指导书_14.jpgCNAS-WI14-14D0 实验室认可远程评审工作指导书_15.jpgCNAS-WI14-14D0 实验室认可远程评审工作指导书_16.jpgCNAS-WI14-14D0 实验室认可远程评审工作指导书_17.jpgCNAS-WI14-14D0 实验室认可远程评审工作指导书_18.jpgCNAS-EL-20:2021《实验室和检验机构认可远程评审的应用说明》_1.jpgCNAS-EL-20:2021《实验室和检验机构认可远程评审的应用说明》_2.jpgCNAS-EL-20:2021《实验室和检验机构认可远程评审的应用说明》_3.jpgCNAS-EL-20:2021《实验室和检验机构认可远程评审的应用说明》_4.jpgCNAS-EL-20:2021《实验室和检验机构认可远程评审的应用说明》_5.jpgCNAS-EL-20:2021《实验室和检验机构认可远程评审的应用说明》_6.jpg





上一篇:原文修订对照《检验检测机构资质认定管理办法》(2021年修正案) 下一篇:关于《安全评价检测检验机构管理办法》的解读
最新动态
综合新闻
行业动态
领域快报
国际交流
通知公告
法律法规
政策法规
部门规章
行政规范性文件
教育培训
培训通知
课程概览
教材图书
服务项目
检验检测机构资质
实验室认可
检验机构认可
司法鉴定机构资质
医学实验室认可
能力验证
质量负责人培训
实验室资质认定
内审员培训机构
其他
机构介绍
18luck新利全站
专家团队
证书查询
联系方式
地址:北京市丰台区长辛店杨公庄1号2-4幢3层307号
全国服务热线: 400-915-1990
电话:010-83861932
E-mail:mndjlh@126.com

Copyright © 2017-2020 Powered by l6eng 18luck客户端 版权所有 京ICP备17031205号-2

友情链接: 内审员 授权签字人 质量负责人 技术负责人 监督员 培训中心

Baidu
18luck新利苹果