18luck客户端
邮箱 网站地图

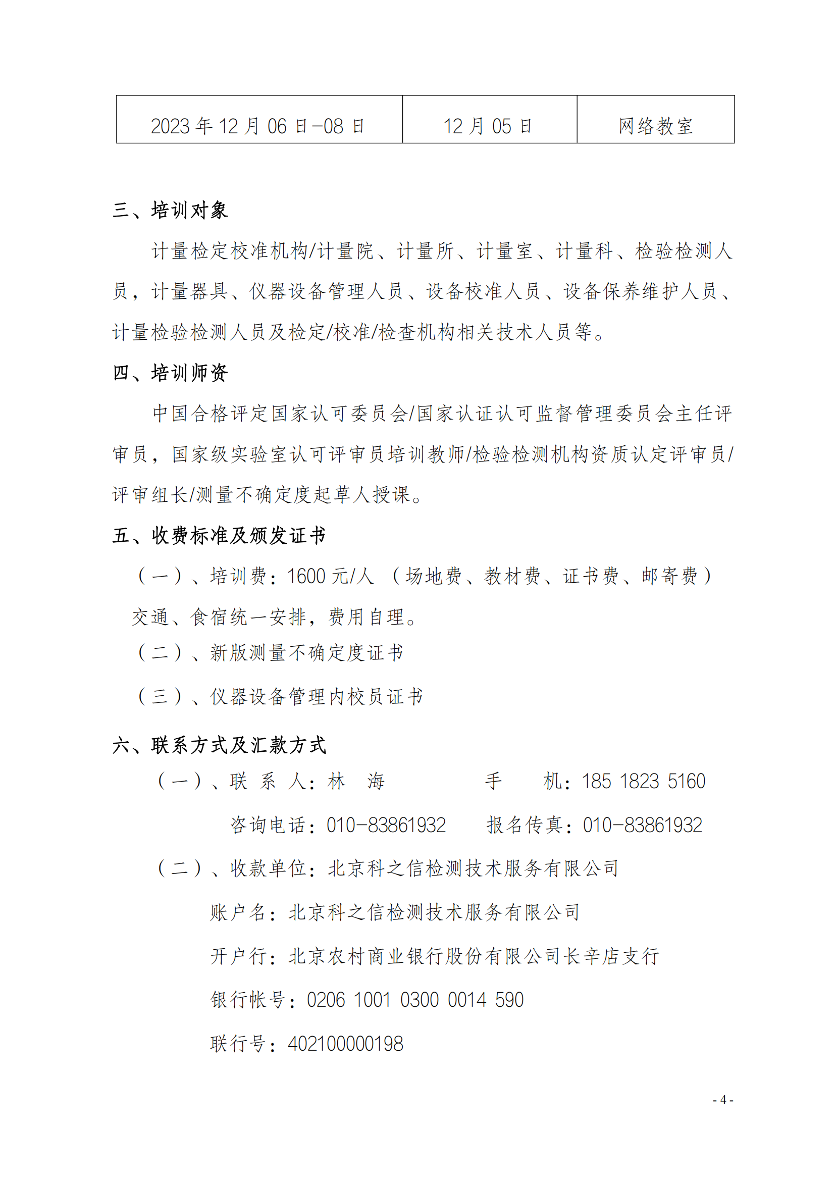
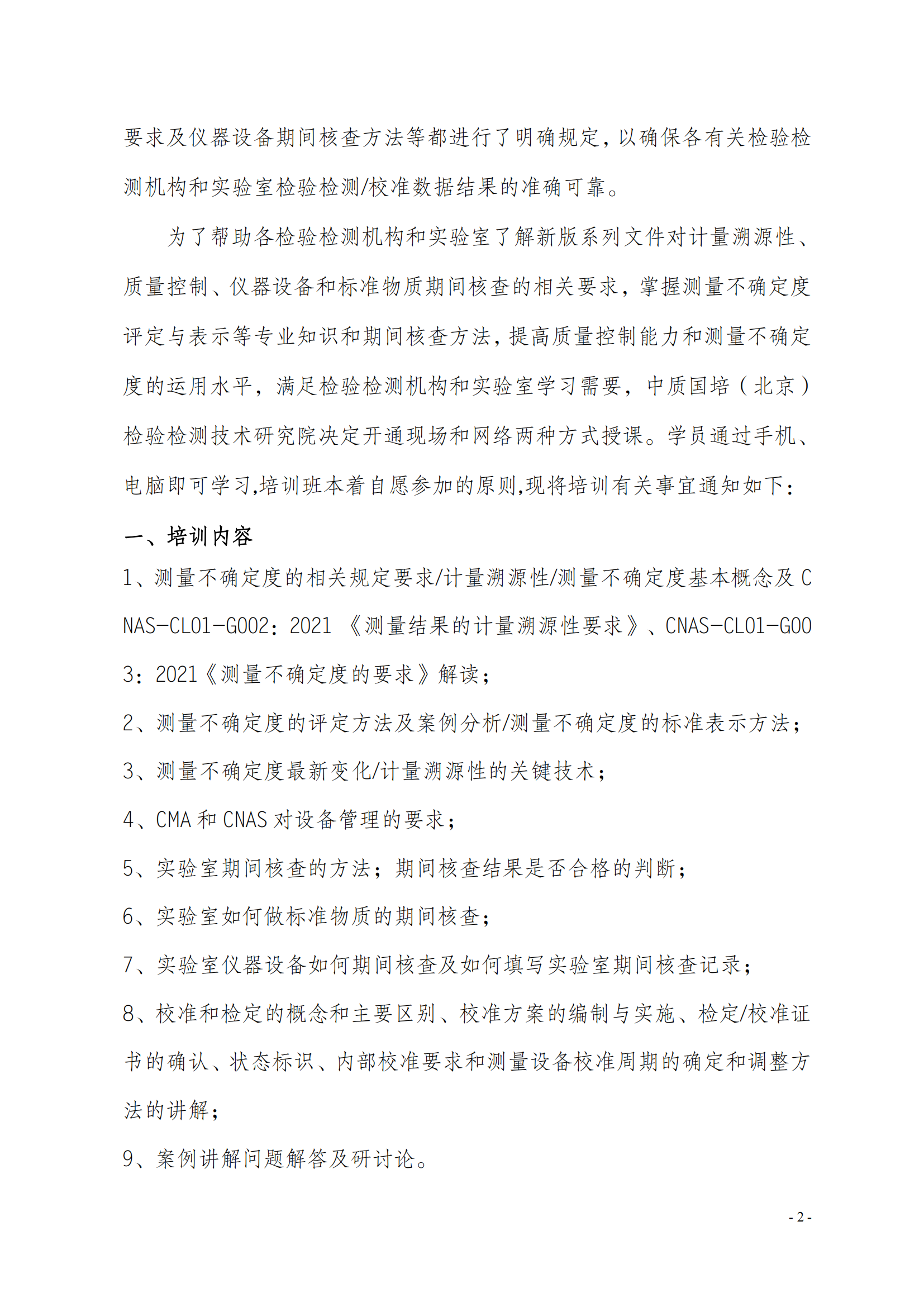
2023年3月关于举办《计量溯源/新版测量不确定度及检验检测机构仪器设备期间核查技术要求》培训的通知

发布时间:2023-03-04      作者:院办      阅读

新利体育手机端官网-2023年 计量溯 测量不确定度班(1)(5)_00.png

新利体育手机端官网-2023年 计量溯 测量不确定度班(1)(5)_01.png

新利体育手机端官网-2023年 计量溯 测量不确定度班(1)(5)_02.png

新利体育手机端官网-2023年 计量溯 测量不确定度班(1)(5)_03.png

新利体育手机端官网-2023年 计量溯 测量不确定度班(1)(5)_04.png































上一篇:2023年3月关于举办ISO/IEC 17020:2012《合格评定-各类检验机构的运作要求》培训通知 下一篇:2023年3月关于举办“食品安全监督抽检” 专题培训班的通知
最新动态
综合新闻
行业动态
领域快报
国际交流
通知公告
法律法规
政策法规
部门规章
行政规范性文件
教育培训
培训通知
课程概览
教材图书
服务项目
检验检测机构资质
实验室认可
检验机构认可
司法鉴定机构资质
医学实验室认可
能力验证
质量负责人培训
实验室资质认定
内审员培训机构
其他
机构介绍
18luck新利全站
专家团队
证书查询
联系方式
地址:北京市丰台区长辛店杨公庄1号2-4幢3层307号
全国服务热线: 400-915-1990
电话:010-83861932
E-mail:mndjlh@126.com

Copyright © 2017-2020 Powered by l6eng 18luck客户端 版权所有 京ICP备17031205号-2

友情链接: 内审员 授权签字人 质量负责人 技术负责人 监督员 培训中心

Baidu
18luck新利苹果