18luck客户端
邮箱 网站地图

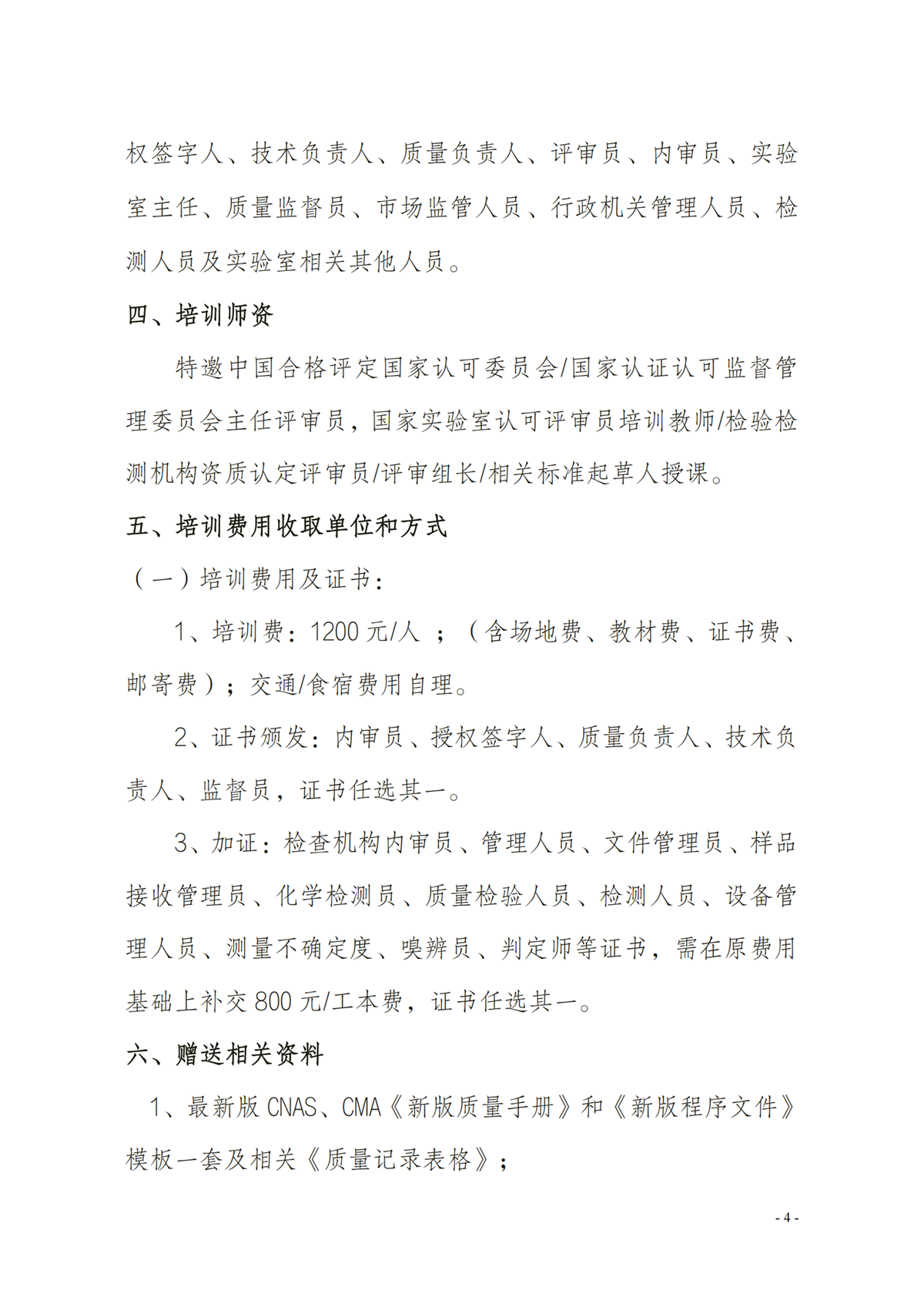
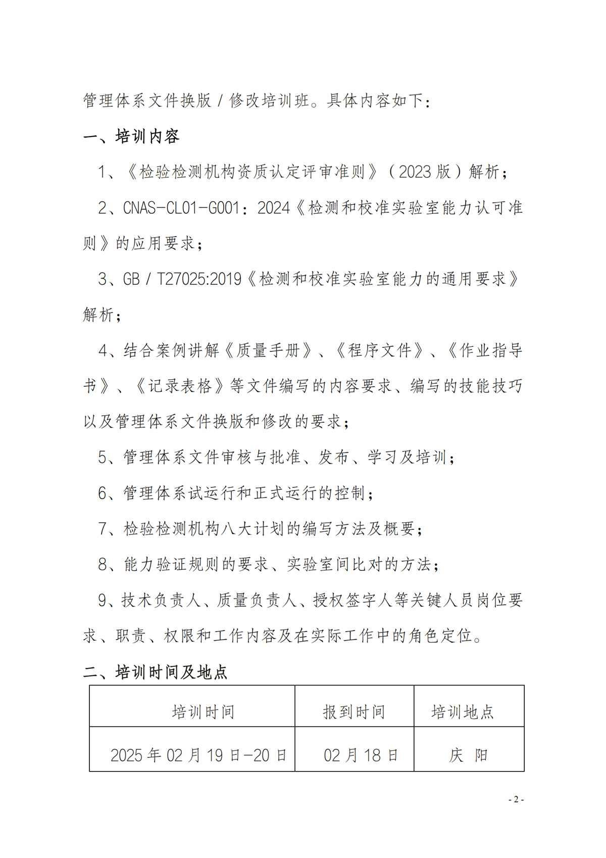
2月份关于举办GB/T27025:2019《检测和校准实验室能力的通用要求》宣贯暨CMA管理体系文件换版/修改培训班

发布时间:2025-02-19      作者:院办      阅读

1.png

2.png

3.png

4.png

5.png

上一篇:携全体员工祝愿:全国检验检测机构人员,家庭美满幸福安康!工作愉快顺利开心! 下一篇:2025年全年培训计划
最新动态
综合新闻
行业动态
领域快报
国际交流
通知公告
法律法规
政策法规
部门规章
行政规范性文件
教育培训
培训通知
课程概览
教材图书
服务项目
检验检测机构资质
实验室认可
检验机构认可
司法鉴定机构资质
医学实验室认可
能力验证
质量负责人培训
实验室资质认定
内审员培训机构
其他
机构介绍
18luck新利全站
专家团队
证书查询
联系方式
地址:北京市丰台区长辛店杨公庄1号2-4幢3层307号
全国服务热线: 400-915-1990
电话:010-83861932
E-mail:mndjlh@126.com

Copyright © 2017-2020 Powered by l6eng 18luck客户端 版权所有 京ICP备17031205号-2

友情链接: 内审员 授权签字人 质量负责人 技术负责人 监督员 培训中心

Baidu
18luck新利苹果